天文社区
探索
每日一图
摄影大赛
地图
评委
星球
NEW
体验移动端
登录/注册
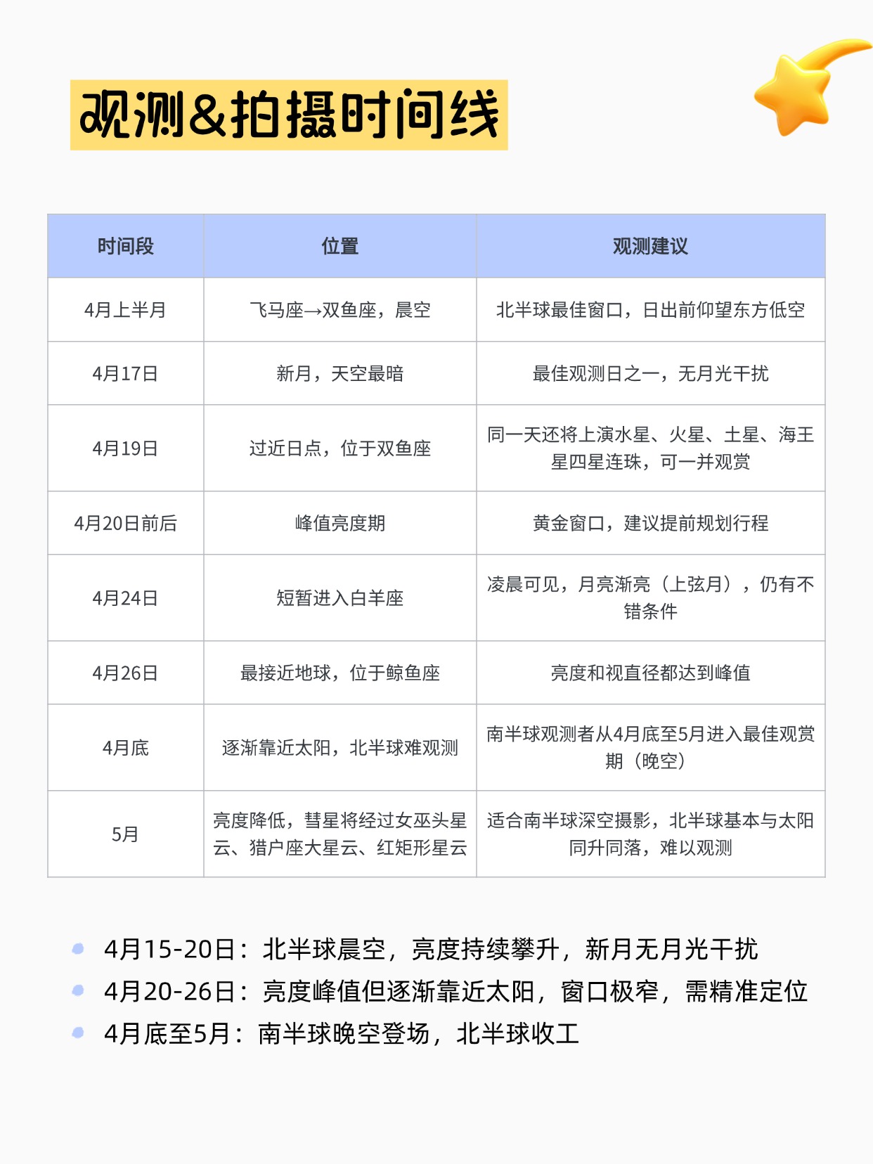
适合拍摄R3彗星的时候已经到啦!
发布于
#C/2025 R3 Panstarrs#
#C/2025 R3#
讨论 0
分享
收藏
4
Seestar
关注
回答
0
想法
5
认可
0
关联星球
Seestar 官方星球
赞赏
累计已获 1 星币
赞赏